○鹿嶋市液化石油ガスの保安の確保及び取引の適正化に関する法律事務処理要領
平成24年12月25日
告示第203号
(趣旨)
第1条 この要領は,液化石油ガスの保安の確保及び取引の適正化に関する法律(昭和42年法律第149号。以下「法」という。)の規定により市長が行うこととされた事務を処理するため,必要な事項を定めるものとする。
(立入検査の対象者及び対象用品)
第2条 市長は,市内に所在する法第2条第7項に規定する液化石油ガス器具等の販売の事業を行う事業者(以下「販売事業者」という。)が法第39条の規定に違反する液化石油ガス器具等を販売し,又は販売の目的で陳列することを防止するため,又は販売事業者の守るべき事項について周知するため,販売事業者の事務所,事業所,店舗又は倉庫に立ち入り,液化石油ガス器具等,帳簿,書類その他の物件を立入検査し,又は関係者に質問(以下「立入検査等」という。)を行うものとする。
2 前項の立入検査等の対象になる液化石油ガス器具等は次に掲げるものとする。
(1) 特定液化石油ガス器具等
ア 液化石油ガスこんろ(カートリッジガスこんろ)
イ 液化石油ガス用瞬間湯沸器(半密閉式)
ウ 液化石油ガス用バーナー付ふろがま(半密閉式)
エ ふろがま
オ 液化石油ガス用ふろバーナー
カ 液化石油ガス用ストーブ(半密閉式)
キ 液化石油ガス用ガス栓
(2) 特定液化石油ガス器具等以外の液化石油ガス器具等
ア 調整器
イ 液化石油ガスこんろ(カートリッジガスこんろ以外の一般ガスこんろ)
ウ 液化石油ガス用瞬間湯沸器(開放式・密閉式・屋外式)
エ 液化石油ガス用継手金具付高圧ホース
オ 液化石油ガス用バーナー付ふろがま(密閉式・屋外式)
カ 液化石油ガス用ストーブ(開放式・密閉式・屋外式)
キ 液化石油ガス用ガス漏れ警報器
ク 液化石油ガス用継手金具付低圧ホース
ケ 液化石油ガス用対震自動ガス遮断器
(検査事項)
第3条 市長は,液化石油ガス器具等の販売の事業を行う店舗において,店頭・倉庫等における液化石油ガス器具等の機器本体に係る次に掲げる事項について立入検査するものとする。
(1) 法第48条に規定する表示
(2) 液化石油ガス器具等の技術上の基準等に関する省令(昭和43年通商産業省令第23号)に規定する表示
ア 届出販売事業者の氏名又は名称(経済産業大臣に届け出た登録商標又は経済産業大臣の承認を受けた略称又は記号)
イ 製造年月(液化石油ガス漏れ警報器にあっては,製造年)
ウ 製造番号
エ 型式(製造又は輸入事業者が自社の製品の型式の区分を明確にするために定める略号で表示しても差し支えない。ただし,液化石油ガスこんろを除く燃焼関連機器も含む。)
オ 液化石油ガス消費量(ふろがまにあっては,使用すべきバーナーの型式の最大量。ただし,液化石油ガスこんろを除く燃焼関連機器の表示事項をいう。以下コまで同じ。)
カ 定格電圧(交流電源を利用するものに限る。)
キ 定格消費電力(交流電源を利用するものに限る。)
ク 定格周波数(電動機又は変圧器を有するものに限る。)
ケ 使用上の注意に関する事項(液化石油ガスこんろにあっては,容器も含む。)
コ 液化石油ガス用である旨
サ 特定液化石油ガス器具等にあっては,国内登録検査機関又は外国登録検査機関の氏名又は名称(経済産業大臣の承認を受けた略称(記号)又は経済産業大臣に届け出た登録商標)
(検査員の指定及び検査員証の発行)
第4条 市長は,職員のうちから法第83条の規定による立入検査に従事する者(以下「検査員」という。)を定め,同条第8項に規定する検査員証(様式第1号)を交付するものとする。
2 検査員は,立入検査の実施に際し,検査員証を必ず携帯し,立入検査を受ける者(以下「被検査者」という。)に提示しなければならない。
(立入検査実施人数)
第5条 立入検査は,原則として2人以上の検査員で実施するものとする。
(立入検査の実施及び実施計画)
第6条 立入検査は,一般消費者からの申出により法違反のおそれがあると認める場合その他市長が必要と認める場合において随時行うほか,消費者の動向等を踏まえ,店舗規模,過去の立入検査の状況等を考慮し,計画的に実施するものとする。
3 前年度の立入検査において,法に違反する事実が確認された店舗については,改善状況の確認のため,前項の立入検査等実施計画書において立入検査の対象店舗として位置づけるものとする。
4 立入検査は,年に1回以上,1回につき1件程度の店舗等を対象とする。
(立入検査の実施上の注意)
第7条 立入検査は,原則として,立入検査の実施に関し事前に当該店舗等に連絡しないものとする。ただし,立入検査の実施に際し大規模商業施設の管理者等の協力を得ることが必要な場合には,事前に大規模商業施設の管理者等に連絡することは差し支えないものとする。
2 立入検査は,販売事業者の立会いの下に実施し,遵守しなければならない事項の周知徹底を図る。
3 検査員は,立入検査を実施するときは,被検査者に対し,立入検査の趣旨を十分説明しなければならない。
4 立入検査の結果,不適正表示品又は無表示品が認められたときは,当該違反事実に関し検査者と被検査者の認識を一致させるため,被検査者に確認を求めるものとする。
(改善指導の実施)
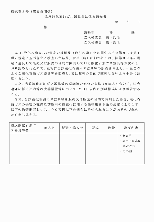
第8条 検査員は,立入検査の結果,法令に違反する事実その他災害の発生につながるおそれがある重大な事実があると認められたときは,販売事業者に対して違反液化石油ガス器具等に係る通知書(様式第3号)を交付し,直ちに当該液化石油ガス用品等の販売及び陳列を停止させるとともに,違反液化石油ガス器具等を販売し,又は陳列してはならない旨を指導するものとする。
3 市長は,違反液化石油ガス器具等に係る事項を法令に違反する液化石油ガス器具等の報告書(様式第5号)に記載し,速やかに知事を経由して経済産業大臣へ報告するものとする。
(施行状況の報告)
第9条 市長は,その年度における立入検査の施行状況をとりまとめ,立入検査等実施状況報告書(様式第6号)を作成し,当該年度末までに知事を経由して経済産業大臣へ報告するものとする。
附則
この告示は,公布の日から施行する。
附則(令和4年3月8日告示第22号)
(施行期日)
1 この告示は,令和4年4月1日から施行する。
(経過措置)
2 この告示の施行の際現にこの告示による改正前の各告示の規定により提出されている申請書等は,この告示による改正後の各告示の規定により提出されたものとみなす。
3 この告示の施行の際現にこの告示による改正前の各告示の規定により作成されている用紙は,この告示による改正後の各告示の規定にかかわらず,当分の間,修正して使用することができる。
附則(令和4年11月22日告示第269号)
この告示は,公布の日から施行する。
附則(令和7年5月30日告示第184号)
(施行期日)
第1条 この告示は,令和7年6月1日から施行する。
(罰則の適用等に関する経過措置)
第2条 この告示の施行前にした行為の処罰については,なお従前の例による。
2 この告示の施行後にした行為に対して,他の告示の規定によりなお従前の例によることとされ,なお効力を有することとされ又は改正前若しくは廃止前の告示の規定の例によることとされる罰則を適用する場合において,当該罰則に定める刑に刑法等の一部を改正する法律(令和4年法律第67号。以下「刑法等一部改正法」という。)第2条の規定による改正前の刑法(明治40年法律第45号。以下この項において「旧刑法」という。)第12条に規定する懲役(以下「懲役」という。)(有期のものに限る。以下この項において同じ。),旧刑法第13条に規定する禁錮(以下「禁錮」という。)(有期のものに限る。以下この項において同じ。)又は旧刑法第16条に規定する拘留(以下「旧拘留」という。)が含まれるときは,当該刑のうち懲役又は禁錮はそれぞれその刑と長期及び短期を同じくする有期拘禁刑と,旧拘留は長期及び短期を同じくする拘留とする。
(人の資格に関する経過措置)
第3条 拘禁刑又は拘留に処せられたものに係る他の告示の規定によりなお従前の例によることとされ,なお効力を有することとされ又は改正前若しくは廃止前の告示の規定の例によることとされる人の資格に関する法令の規定の適用については,無期拘禁刑に処せられた者は無期禁錮に処せられた者と,有期拘禁刑に処せられた者は刑期を同じくする有期禁錮に処せられた者と,拘留に処せられた者は刑期を同じくする旧拘留に処せられた者とみなす。
(令4告示269・全改)


(令7告示184・一部改正)

(令4告示22・一部改正)


