○鹿嶋市国民健康保険税滞納者に係る措置の実施要綱
令和6年12月2日
告示第255号
鹿嶋市国民健康保険被保険者資格証明書交付要綱(令和3年告示第19号)の全部を改正する。
(趣旨)
第1条 この要綱は,国民健康保険法(昭和33年法律第192号。以下「法」という。)第54条の3第1項又は第2項の規定による特別療養費の支給,法第63条の2第1項又は第2項の規定による保険給付の全部又は一部の一時差止め及び同条第3項の規定による保険給付からの滞納保険税額の控除について,法,国民健康保険法施行令(昭和33年政令第362号。以下「施行令」という。)及び国民健康保険法施行規則(昭和33年厚生省令第53号。以下「施行規則」という。)に定めるもののほか,必要な事項を定めるものとする。
(1) 滞納世帯主 国民健康保険税(以下「保険税」という。)を納期限までに納付していない世帯主をいう。
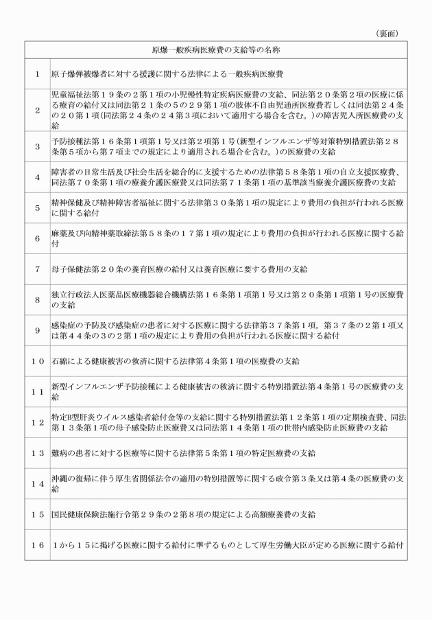
(2) 原爆一般疾病医療費の支給等 法第54条の3第1項に規定する原子爆弾被爆者に対する援護に関する法律(平成6年法律第117号)による一般疾病医療費の支給その他省令で定める医療に関する給付をいう。
(3) 特別の事情 施行令第28条の6の規定による事情をいう。
(4) 納付に資する取組 施行規則第27条の4の4第1項の規定による取組をいう。
(5) 弁明の機会の付与 行政手続法(平成5年法律第88号)第13条第1項第2号に規定する弁明の機会の付与をいう。
(6) 資格確認書 施行規則第6条第1項に規定する資格確認書をいう。
(7) 資格確認書(特別療養) 施行規則第27条の5の2第4項の規定により特別療養費を支給する旨を記載した資格確認書をいう。
(8) 資格情報通知書(特別療養) 施行規則第7条の3第1項第5号の規定により特別療養費を支給する旨を記載した資格情報通知書をいう。
(9) 保険給付 療養の給付,入院時食事療養費,特定療養費,療養費,訪問看護療養費,特別療養費,移送費,特例療養費,高額療養費,一部負担金の減額に係る差額支給,他法との給付調整に係る差額支給,出産育児一時金,葬祭費及びその他の任意給付のうち現金で支給されるものをいう。
(特別の事情等に関する届出)
第3条 施行規則第27条の5の4第1項及び第2項に規定する届出書は,特別の事情に関する届出書(様式第1号)のとおりとする。
2 市長は,必要に応じ,前項の届出書に,特別の事情があることを明らかにする書類を添付するよう求めることができる。
(原爆一般疾病医療費の支給等に関する届出)
第4条 施行規則第27条の5の5第1項及び第2項に規定する届出書は,原爆一般疾病医療費の支給等に関する届出書(様式第2号)のとおりとする。ただし,同条の規定により公簿等により調査して確認することができるときは,届出書の提出を省略させることができる。
2 前項の届出書には,当該届出に係る被保険者が原爆一般疾病医療費の支給等を受けることができる者であることを証する書類を添付しなければならない。
(納付に資する取組)
第5条 市長は,法第54条の3第1項の規定による特別療養費の支給をしようとするときは,あらかじめ滞納世帯主に対し,納付に資する取組をしなければならない。
(1) 特別の事情があると認められる滞納世帯主
(2) 原爆一般疾病医療費の支給等を受けることができる者
(3) 18歳に達する日以後の最初の3月31日までの間にある者
(4) 滞納処分の状況,納税相談の内容,世帯所得の状況から特別療養費の支給が適当でないと認められるもの
(弁明の機会の付与)
第8条 市長は,滞納世帯主に対し,療養の給付に代えて特別療養費の支給をしようとするときは,弁明の機会付与通知書(様式第3号)により,当該滞納世帯主に弁明の機会を付与するものとする。
2 前項の規定により資格確認書の返還の請求を受けた滞納世帯主が当該返還の請求に応じないときは,施行規則第27条の5の2第3項の規定により,当該資格確認書の有効期限を過ぎたことをもって資格確認書の返還があったものとみなす。
3 第1項の規定により,滞納世帯主が資格確認書を返還したときは,資格確認書(特別療養)を交付するものとする。
(特別療養費の支給措置の解除)
第12条 特別療養費の支給を受けている世帯の世帯主又は世帯員が,次の各号のいずれかに該当する場合は,法第54条の3第4項の規定により,当該世帯主に対する特別療養費の支給措置を解除し,その世帯に属する全ての被保険者に係る療養の給付等を行うものとする。
(1) 滞納している保険税の完納又は著しい減少が認められたとき。
(2) 特別の事情があると認められたとき。
(3) その世帯に属する全ての被保険者が原爆一般疾病医療費の支給等を受けることができる者となったとき。
(特別療養費の支給)
第13条 法第54条の3の規定に基づき,資格確認書(特別療養)により診療を受け,保険医療機関等の窓口で診療に要した費用の全額を支払った世帯主から鹿嶋市国民健康保険規則(平成3年規則第2号)第38条の規定による特別療養費に係る申請書の提出があったときは,当該申請書を審査するものとする。
2 前項の申請を受け付けるときは,当該世帯主に対し支給することとなる特別療養費の全部又は一部を滞納保険税にあてるよう指導するものとする。
3 第1項の規定による審査の結果,特別療養費の支給を決定したときは,速やかにこれを支給する。
(保険給付の一時差止め)
第14条 施行令第29条の5において準用する施行令第28条の6に規定する特別の事情がない滞納者から保険給付の支給申請があったときは,法第63条の2第1項又は第2項の規定により保険給付の全部又は一部を差し止めるものとする。
(保険給付の一時差止めの解除)
第15条 法第63条の2第1項又は第2項の規定により保険給付の支払を一時差し止められている滞納者が,第12条第1項第1号又は第2号の規定に該当することになったときは,保険給付の一時差止めを解除するものとする。
3 一時差止めを解除したときは,当該差し止めていた保険給付費を速やかに支給するものとする。
(保険給付費からの滞納保険税の控除)
第16条 資格確認書(特別療養)を交付されている世帯主であって,保険給付の全部又は一部の一時差止めがなされているものが,なお滞納している保険税を納付しない場合には,保険給付の一時差止め額の滞納国民健康保険税への充当通知書(様式第7号)によりあらかじめ滞納者に通知して,法第63条の2第3項の規定により一時差止めに係る保険給付の額から滞納している保険税額を控除することができるものとする。
2 この措置は,資格確認書(特別療養)の交付がなされずに,保険給付の一時差止めがなされている場合は,保険給付からの保険税の控除を行うことはできないものとする。
(納付指導等)
第18条 資格確認書(特別療養)を交付されている世帯主又は資格情報通知書(特別療養)の通知を受けた世帯主に対しては,納付に資する取組,納付指導等を継続して行い,納税意識の向上と自主的な納付を促進するものとする。
(その他)
第19条 この要綱に定めるもののほか,必要な事項は,市長が別に定める。
附則
(施行期日)
1 この告示は,令和6年12月2日から施行する。
(鹿嶋市国民健康保険短期被保険者証交付要綱の廃止)
2 鹿嶋市国民健康保険短期被保険者証交付要綱(平成20年告示第20号)は,廃止する。
(鹿嶋市国民健康保険短期被保険者証交付要綱の廃止に伴う経過措置)
3 前項の規定による廃止前の鹿嶋市国民健康保険短期被保険者証交付要綱の規定により現に被保険者証を交付されている者に係る改正後の鹿嶋市国民健康保険規則の適用については,なお従前の例による。







